What is CAM software?
While computer-aided engineering (CAE) refers to the use of software to simulate the effects of real-world conditions, computer-aided manufacturing (CAM) is used later in the product development process, where software is used to automate manufacturing processes.
Specifically, CAM software automates the creation of computerized numeric control (CNC) toolpaths by directly referencing 3D CAD geometry. CAM software generates programming instructions that are used to manufacture products and tools.
Why use CAD/CAM software?
CAM in CreoCreo’s easy-to-use, fully integrated CAM solutions empower engineers, from design and analysis through production and inspection. With capabilities including subtractive machining and tool-making, additive manufacturing, as well as sheet metal, Creo helps engineers optimize designs for manufacturability – cutting down production time and minimizing errors – resulting in higher quality products and faster time-to-market. Deliver your best designs in less time with Creo CAM solutions. Creo CAM solutions |
Accelerate production with Onshape’s cloud-native CAM StudioOnshape’s cloud-native platform enables users to create precise CAM tool paths from desktops to lightweight laptops. With real-time collaboration and built-in version control, teams stay aligned and accelerate the journey from design to production. Onshape’s CAM Studio provides robust CNC strategies for drilling, roughing, milling, and finishing operations, supporting everything from prototyping to full-scale production. It’s a complete, flexible solution for modern manufacturing needs. CAM Studio |
What is the difference between CAD and CAM?
|
CAD software is used to design 3D parts and assembly models. This software directly references the 3D CAD model geometry to automate the creation of machining toolpaths. CAD/CAM software improves quality and eliminates errors by ensuring CNC toolpaths are updated when CAD geometry is modified. |
![]() |
Benefits of CAM software

Industrial applications of computer-aided manufacturing


Capabilities of computer-aided manufacturing
Tool and die in CreoCreo offers easy-to-use tool and die solutions for creation of mold base, core and cavity, progressive dies, and toolpaths for coordinate measuring machines (CMM). All are fully integrated into Creo for a seamless workflow. Tool & Die in Creo |
![]() |
![]() |
Production machining in CreoCreo offers easy-to-use production machining solutions for milling, turning, sheet metal, hole-making, and wire EDM processes. All are fully integrated into Creo for a seamless workflow. Brochure |
CAD/CAM frequently asked questions
How does CAD/CAM improve manufacturing quality?
CAD/CAM improves communication and collaboration between engineering and manufacturing. CAD/CAM leverages 3D digital models to enable the production of parts and tools. CAM software can automatically create detailed manufacturing instructions for numeric control machining centers, avoiding human errors.
How does CAM software work?
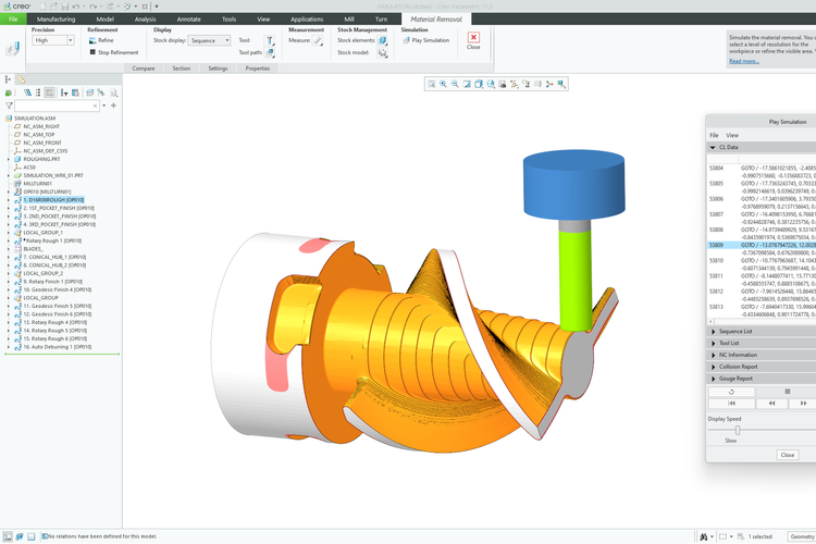
CAM software directly references the 3D CAD model geometry to automatically generate instructions for Computerized Numerical Control (CNC) machines. Multiple sequences are required to perform roughing and finishing operations. Roughing sequences use a large cutting tool to rapidly remove large volumes of stock material. Finishing operations use smaller cutting tools to remove the remaining stock material. Advanced machining strategies provide multi-axis tool control to remove material in hard-to-reach areas of the model. When all sequences are defined, the machining instructions are output to a CNC-readable language—generally called G-codes. CNC machines read the G-codes and perform the machining operations to manufacture the part.
Does Creo have CAM?
Creo has a wide variety of CAM capabilities to help you turn your CAD models into physical parts. Creo extensions are available to help you execute a wide variety of manufacturing functions, including milling, hole-making, turning, wire EDM, sheet metal, and computer-aided verification. You can use many of these extensions for creation of tools and dies. Creo also has a variety of tools to help with additive manufacturing processes.
Who uses CAM software?
Manufacturing engineers use CAM software to define machining instructions for the manufacture of parts and tools from 3D digital CAD models. Quality teams also use CAM software to define digital inspection. Coordinate Measuring Machines (CMM) are similar to CNC machines but perform inspection routines to verify the accuracy of manufactured components. Using CMM eliminates manual effort to verify part tolerances and accuracy.

Vietnamese


